ID : 6960
监视模型的创建
利用WINCAPSIII的臂建模功能创建监视模式,输出数据。
监视模型的创建步骤
1
利用WINCAPSIII的臂建模功能创建模型。
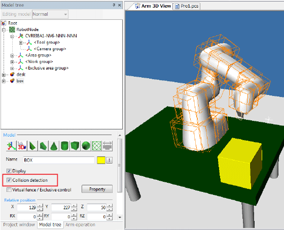
2
选择对象,将“干涉检查”设为有效。

3
从“详细设定”打开“模型详细设定”,将虚拟栅栏设为有效。
如果勾选“On/Off控制”,附上ID编号(0~999),可以使用VirtualFence指令切换监视的On/Off。
如果将“检测范围显示”设为有效,显示监视模型。

机器人始终处于涉检查有效的状态。
4
设定检测等级。

如果提高等级,精度更好,能够更加细致地监视,但如果太高,测量时间变长,可能发生测量时间延迟错误。
5
对于想监视的全部模型,重复进行STEP2至STEP4。
6
将虚拟栅栏的数据转换为可用COBOTTA处理的数据后保存。
菜单[机械臂]-[虚拟栅栏/排他控制数据输出(V)]

想确认输出的虚拟栅栏的数据时,可通过菜单[机械臂]-[虚拟栅栏/排他控制数据显示(D)]确认。
7
将数据发给COBOTTA。
请参照WINCAPSIII指南中的“通信设定”及“发送接收数据”。
发送数据后,请重新启动COBOTTA。

- 执行该作业时,需要COBOTTA和WINCAPSIII可进行通信。
通信设定方法请参照WINCAPSIII指南的“与COBOTTA通信”。 - 勾选“机械臂模型”后,可将虚拟栅栏/排他控制数据的创建基础模型数据发送到COBOTTA。但是,如果COBOTTA内保存区域不足,则不会显示机械臂模型的项目。
Ver.2.11.*及更高版本可使用该功能。

8
通过远程TP/虚拟TP打开机械臂画面。
要显示监视模型,请将想显示的监视模型的显示设定与参数的“366:虚拟栅栏设定”设为有效,重新启动COBOTTA。
机器人模型以橘黄色表示,常时监视的模型以米黄色显示,可切换监视的模型以绿色(仅监视有效时)显示

监视模型的显示/不显示
可设定监视模型的显示、不显示。
操作路径:基本画面 - [F2 机械臂] - [F6 辅助功能] - [F7 显示设定]
变更显示、不显示后,按[OK]。

ID : 6960

